哈尔滨市民办义务教育学校将从6月10日开始进行网上报名。记者近日从哈尔滨市教育局获悉,今年民办义务教育学校招生全部电脑随机录取,民办学校和公办学校不可兼报,每名学生只能选报1所民办义务教育学校,对于民办“直升”等情况在招生入学时都有严格要求。
黑龙江省民办中小学校招生服务平台
民办义务教育学校招生对象和范围
民办小学应招收入学前年满6周岁(2016年8月31日前出生),满足区、县(市)教育局核定的招生范围内的适龄儿童。
民办初中应招收满足区、县(市)教育局核定的招生范围内的小学应届毕业生。
九区所辖民办义务教育学校以面向本区范围内招生为主,在本区的报名人数小于招生计划数时,经本区教育行政部门同意,剩余计划可以跨区(没有民办义务教育学校的区优先,下同)招收适龄儿童、小学应届毕业生。九县(市)所辖民办义务教育学校不得招收非本县(市)生源。
民办学校和公办学校不可兼报
公办、民办义务教育学校实行同步招生,义务教育阶段适龄学生只可选择公办或民办其中一种入学方式,不可兼报。报名民办义务教育学校的,每名学生只能选报1所。
适龄儿童、小学应届毕业生一经报名民办义务教育学校,即视为放弃公办小学学区或公办初中对口资格。也就是说,报名未被录取的、报名民办校后又不想去的、报名了但资格审核未通过取消报名资格的,均视为放弃公办小学学区或公办初中对口资格。这些适龄儿童、小学应届毕业生由所在区、县(市)教育行政部门统筹安排入学。
民办义务教育学校“直升”有严格要求
九年一贯制民办义务教育学校小学部毕业生可以根据学生意愿直升本校初中部,直升学生不列入随机录取范围,拟直升学生数大于初中部招生计划数的,也须采取随机录取方式确定直升名额。
设有幼儿园部的民办义务教育学校,在《哈尔滨市民办义务教育学校招生细则》发布之日(2020年5月22日)前的在园幼儿可以根据入园约定和幼儿意愿采取直升方式入本校小学部,具体办法同上述小学直升初中办法。2020年5月22日起,新入园的幼儿不再允许直升。也就是说,从2023年起,不再允许有民办学校幼儿园部的幼儿直升民办学校小学部。
民办义务教育学校报名和录取时间
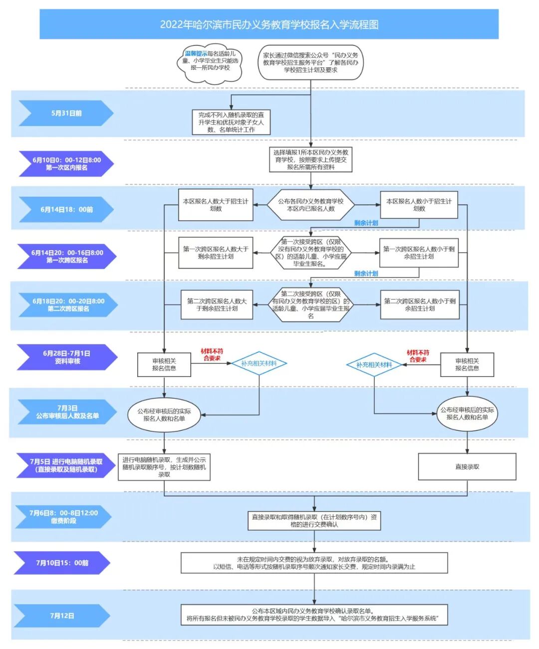
【6月10日0:00-12日8:00】 家长通过“黑龙江省民办中小学校招生服务平台”,选择填报1所本区民办义务教育学校,报名截止后不得变更或放弃已选择的民办义务教育学校志愿。
【6月14日18:00前】 公布各民办义务教育学校已报名人数。
【6月14日20:00-16日8:00】 对本区内报名人数少于招生计划的,第一次接受跨区(仅限没有民办义务教育学校的区)的适龄儿童、小学应届毕业生报名。
【6月18日18:00前】 公布各民办义务教育学校第一次跨区报名人数。
【6月18日20:00-20日8:00】 对第一次跨区报名人数少于剩余招生计划的,第二次接受跨区(仅限其他有民办义务教育学校的区)的适龄儿童、小学应届毕业生报名。
【6月22日18:00前】 公布各民办义务教育学校第二次跨区报名人数。
【7月3日】 公布各民办义务教育学校经审核后的实际报名人数和名单。所有经审核通过的适龄儿童少年,获得参与民办义务教育学校电脑随机录取资格。
【7月5日】 进行直接录取和随机录取。
对本区报名人数不超过民办义务教育学校招生计划的,区、县(市)教育行政部门选择直接全部录取。对跨区(1-2次)报名人数少于剩余计划数的,也选择直接全部录取。
对于本区报名人数超过招生计划数的民办义务教育学校,实行电脑随机录取,随机录取比例为招生计划(进行电脑随机录取计划数)的100%。由电脑随机生成录取顺序号,公示录取顺序号,按计划数顺次录取。跨区(1-2次)报名人数超过剩余招生计划数的,按剩余招生计划数100%实行电脑随机录取,由电脑随机生成录取顺序号,公示录取顺序号,按计划数顺次录取。
【7月6日8:00-8日12:00】 对直接录取和取得随机录取(在计划数序号内)资格的学生进行交费确认,未在规定时间内交费的视为放弃录取,对放弃录取的名额,以短信、电话等形式按随机录取序号顺次通知家长交费,在7月10日15:00前录满(完)为止。
【7月12日】 由区、县(市)教育行政部门在“黑龙江省民办中小学校招生服务平台”公布本区、县(市)民办义务教育学校确认录取名单。
报名期间,“民办义务教育学校招生服务平台”实时显示已报名人数

北京芷衡律师事务所官网
号令天下
V-Next 深交所创新创业投融资服务平台
创业邦 - 关注创新经济及其推动者
达晨财智创业投资管理有限公司
百度作家平台-一站式AI小说创作与投稿平台
茶杯虎 - 发现好电影,分享新乐趣
豌豆PRO-全网影视聚合搜索
许搜 - 网盘资源搜索神器
可乐影视
嘉科网络
金点子